Chapter 2
What’s Design?
Design is both
- “the process of defining the architecture, components, interfaces and other characteristics of a system or component”
- the result of the above process.
Design steps
- Generate various models
- Analyze and evaluate their solutions and tradeoffs according to requirements.
- Use resulting model to plan system verification, validation, construction and testing.
The difference between Verification and Validation

A wicked problem is a problem with no definitive solution.
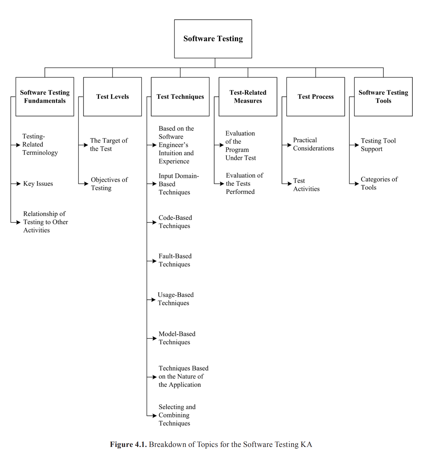
Breakdowns Diagrams
Reference
Software Engineering Body of Knowledge V3.0 - SWEBOK V3.0, 2014
Last updated on














